2026年2月9日,华南农业大学药用植物研究中心吴鸿教授团队在《Advanced Science》(中科院一区Top期刊,影响因子14.1)在线发表题为“Bacteria and Fungi Synergistically Reprogram Flavonoid Metabolites in the Pericarp ofCitrus Reticulata ‘Chachi’During Storage”的研究论文。该研究通过微生物组、代谢组大数据分析,并结合微生物发酵和酵母表达体系验证,揭示了“真菌(Aspergillus)-细菌(Bacillus)”跨界协同作用通过两步酶促反应将川陈皮素(Nobiletin)转化为橘皮素(Tangeretin)的分子机理,为陈皮“陈久者良”的科学内涵提供了微生态学解释,并为中药材陈化过程的定向调控提供了新策略。

这是该团队在新会陈皮道地性形成机制研究领域取得的又一重要成果。新会陈皮(广陈皮)是广东最富盛名的道地药材,新会、新会和新会陈是其道地性保障的三把锁。新会即茶枝柑是新会陈皮药材的基原植物。该团队于2024年5月11日在《Nature Communications》(中科院一区Top期刊,影响因子15.7)发表论文(高被引论文)公布了茶枝柑高精度基因组信息,通过与其他柑橘植物比较,茶枝柑多甲氧基黄酮合成酶OMT基因家族显著扩张,并首次构建了7-甲氧基黄酮合成代谢通路。研究首次揭示出“新会”茶枝柑合成积累更丰富多甲氧基黄酮的遗传学特征。茶枝柑在新会有近千年种植历史,新会地区三江交会,咸淡水冲击形成的土壤环境赋予了“新会”特殊的药用价值。该团队于2023年3月28日在《Microbiome》(中科院一区Top期刊,影响因子13.8)发表了关于土壤微生物与广陈皮道地性形成机制的文章(高被引论文),该研究通过比较不同产地土壤环境因子与茶枝柑成分积累规律,揭示新会土壤中高盐分和耐盐菌是促进广陈皮活性成分单萜合成积累的关键因素,从科学角度解析了中药材种植“逆境出品质”的生物学本质。新会陈皮是传统中药中经典的六大陈药之一,药材经过陈化可以增强药效并减少毒副作用,但复杂的机制依然是个“黑箱”。近日团队在《Advanced Science》在线发表通过陈化作用细菌和真菌协同重塑广陈皮中中药生物活性成分多甲氧基黄酮的机制,全面破解了广陈皮“陈久者良”之谜,也为千年古法“新会陈”提供了现代科学依据。
1.千年古方的现代密码:广陈皮陈化药效增强的奥秘是什么?
广陈皮作为传统中药材,“陈久者良”的行业认同流传千年。长期储存后其药效显著提升,但背后的科学机制一直是未解之谜。陈皮在存放过程中究竟发生了什么变化呢?吴鸿教授课题组的最新研究给出了新的科学解释:在长期储存过程中,广陈皮并不是简单“放着不变”,而是经历了细菌与真菌跨界协同参与的生物转化过程。微生物群体彼此协作,像接力一样,将广陈皮中原有的黄酮类物质逐步降解或合成为新的多甲氧基黄酮(PMFs)等生物活性成分,从而提升陈皮的药用价值。
研究团队通过对0 - 19年不同储存年限的广陈皮进行广泛靶向代谢组学分析(图1),发现随着储存时间延长,广陈皮中的黄酮类代谢物发生显著变化。与新鲜果皮相比,陈化组中上调的黄酮类代谢物数量始终多于下调数量。PMFs作为广陈皮的关键药效成分,其总离子强度随储存时间整体呈上升趋势,21种PMFs含量增加,仅4种下降。不同PMFs达到最高丰度的时间不同,部分PMFs在储存19年时才达到最高值。

图1不同陈化年份广陈皮黄酮含量的差异
2.微观世界的大作用:微生物群落如何影响广陈皮药效成分?
研究团队进一步通过16S rRNA和ITS扩增子测序分析了广陈皮中细菌和真菌群落的组成及动态变化。结果显示,细菌群落多样性在储存3-19年期间整体呈先增加后稳定的趋势,变形菌门是所有样本中最丰富的细菌门,甲基杆菌属、假单胞菌属和鞘氨醇单胞菌属在储存3-5年时丰度达到最高,随后急剧下降(图2)。真菌群落多样性则从储存2年开始逐渐下降,子囊菌门是最丰富的真菌门,Xeromyces在储存6年时丰度急剧增加,并维持高丰度至储存19年(图2)。

图2不同年份广陈皮内生细菌和真菌的丰度变化
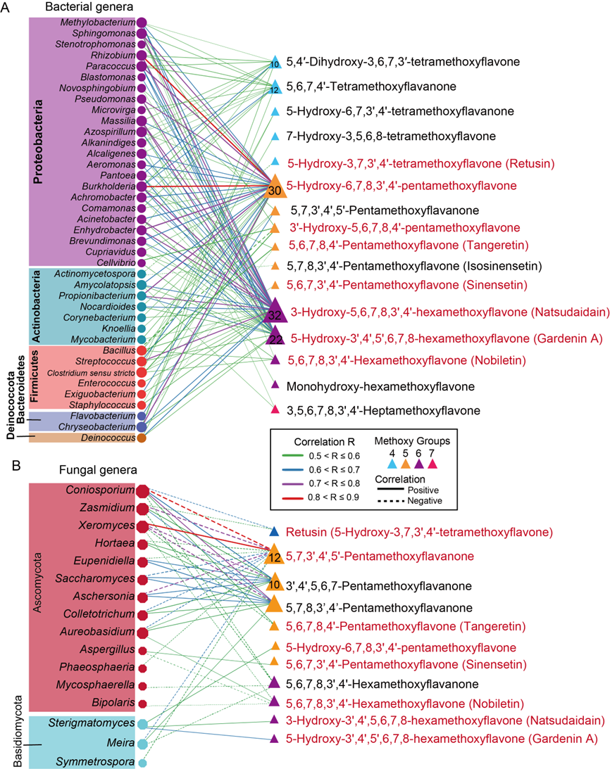
相关性分析表明,微生物群落与广陈皮中的黄酮类代谢物密切相关。46个细菌属与代谢物呈正相关,17个真菌属与代谢物呈负相关。其中,芽孢杆菌属(Bacillus)与橘皮素、川陈皮素等PMFs呈正相关,而耐干霉菌属(Xeromyces)等真菌属与PMFs呈负相关(图3)。这表明微生物群落可能通过直接或间接的方式调控广陈皮中黄酮类成分的积累和转化。

图3细菌组成和真菌组成与PMFs之间的相关性网络
3.协同转化的分子机制:细菌和真菌如何联手重塑广陈皮药效成分?
为了验证微生物对广陈皮黄酮类成分的转化作用,研究团队从广陈皮中分离得到132株细菌和111株真菌,并进行了陈皮粉末固态发酵和陈皮提取物液态发酵实验。结果表明,枯草芽孢杆菌N18-1等菌株可促进川陈皮素、橘皮素等PMFs的积累,而塔宾曲霉P21-1等真菌则降低PMFs含量(图4)。

图4广陈皮内生菌分离及陈皮粉末发酵试验
进一步通过两步发酵实验和体外验证实验揭示了细菌和真菌协同调控PMFs转化的分子机制。塔宾曲霉P21-1通过去甲基化作用将川陈皮素转化为3'-去甲基川陈皮素,枯草芽孢杆菌N18-1则进一步将3'-去甲基川陈皮素转化为橘皮素(图5)。细菌和真菌基因组测序和候选基因功能验证实验表明,塔宾曲霉P21-1中的At21-68和At21-21基因在酵母中可以催化川陈皮素去甲基化生成3'-去甲基川陈皮素,枯草芽孢杆菌N18-1中的Bs18-51和Bs18-84基因在酵母中可以催化3'-去甲基川陈皮素生成橘皮素(图6)。

图5体外验证川陈皮素转化为橘皮素

图6酿酒酵母异源表达验证A. tubingensis和B. subtilis的候选基因的功能
4.传统药材的创新机遇:以新质生产力推动陈皮产业高质量发展
该研究不仅揭示了广陈皮“陈久者良”的科学机制,更为中药材的现代化发展提供了新的思路和方法。通过利用微生物发酵技术,可以优化中药材的陈化工艺,缩短陈化时间,提高中药材的药效成分和品质。同时,通过筛选特殊菌株作为多甲氧基黄酮合成底盘,可为开发基于微生物的中药材天然成分合成提供新的途径。
吴鸿教授为该论文的通讯作者,已出站博士后苏建睦、博士毕业生张思胜、硕士毕业生梁丽娣和白海怡、华南农业大学生命科学学院白玫教授为该论文的共同第一作者,华南农业大学生命科学学院孙峪教授和梁祥修教授参与了论文部分工作。该研究得到“十四五”广东省农业科技创新十大主攻方向“揭榜挂帅”项目(2022SDZG07),广东省重点领域研发计划项目(2020B020221001),中央本级重大增减支项目“名贵中药资源可持续利用能力建设项目”(2060302)资助。